来源:304am永利集团 发布时间:2024-04-03 浏览次数:14
附件1: 永利集团2024年硕士研究生招生校内调剂申请表.docx
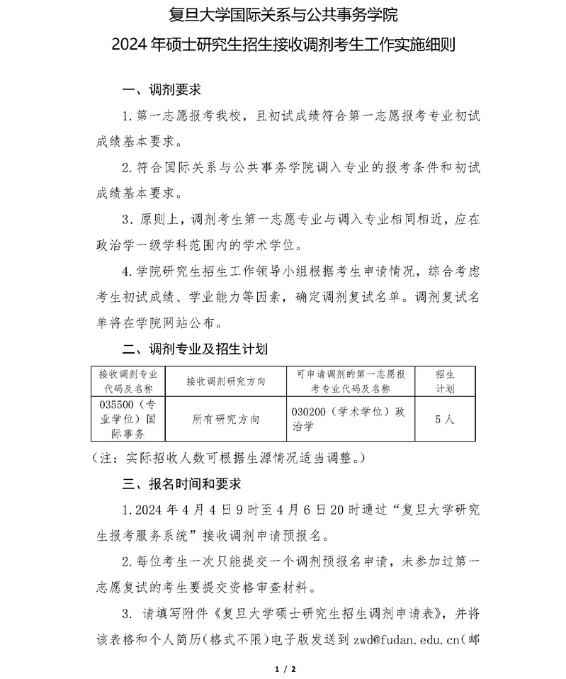
附件2.304am永利集团硕士研究生招生接收调剂考生工作实施细则.pdf